一品阁免费论坛

產物中間

點石成金,芯系山東省
以后地位:首頁>產物中間

PL8312 降壓DC-DC轉換器

供貨狀況:量產
閱讀次數:2360
產物范例:DC-DC
產物封裝:SOP8
產物價錢:¥征詢發賣職員
產物概況

36V, 1.2A Monolithic Step-Down Switching Regulator

輸出交流電壓

規模化(V)

最底責任

瞬時電流(A)

乙酰乙酸尺寸周期(kHz)

軟打火

工率管

內設/外置

CC/CV

處理

合理結構封口
4.5-321.0PL8312500內置Internal原帶InternalCC/CV原機Internal峰值電流SOP8


1 Features

  • 1.2A continuous output current capability
  • 4.5V to 36V wide operating input range with 33V input Over Voltage Protection
  • Integrated 36V, 250mΩ high side and 36V, 140mΩ low side power MOSFET switches
  • Up to 97% efficiency
  • Internal Soft-Start limits the inrush current at turn-on
  • Internal compensation to save external components
  • Input Under-Voltage Lockout
  • Input over-voltage protection to protect device from working in high voltage and high current condition
  • Output Over-Voltage Protection
  • Output short protection with both high side current limit and low side current limit to protect the device in hard short
  • Over-Temperature Protection
  • Pulse skip mode at light load to improve light load efficiency
  • Stable with Low ESR Ceramic Output Capacitors
  • Fixed 500KHz Switching Frequency
  • Fewest external components and intensive internal protection features
  • SOP-8 Package

2 Applications

  • USB car charger
  • Portable charging device
  • General purpose DC-DC conversion


3 Description

     PL8312 is a monolithic 36V, 1.2A step-down switching regulator. PL8312 integrates a 36V 250mΩ high side and a 36V, 140mΩ low side MOSFETs to provide 1.2A continuous load current over a 4.5V to 36V wide operating input voltage with 33V input over voltage protection. Peak current mode control provides fast transient responses and cycle-by-cycle current limiting.

    PL8312 has configurable line drop compensation, configurable charging current limit. CC/CV mode control provides a smooth transition between constant current charging and constant voltage charging stages. Built-in soft-start prevents inrush current at power-up.
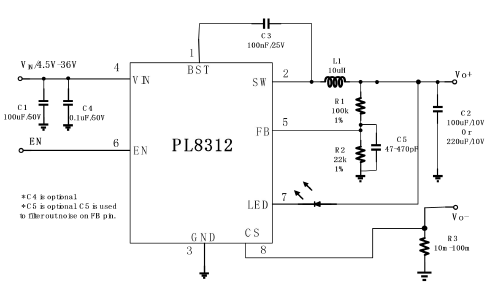
4 Typical Application Schematic5 Pin Configuration and Functions
image.pngimage.png



上篇:不能!

下一篇:PL8316 降壓DC-DC轉換器

采辦樣品

采辦樣品

微信掃一掃

微信接洽
前往頂部